站内搜索:
 首页  beat365中国官方网站  党群工作  师资队伍  人才培养  科学研究  学生工作  实验中心  院友之家  常用下载 
信息中心
 学院通知 
 学院快讯 
 教学动态 
 科研动态 
 学工动态 
 党群动态 
 下载专区 
学院快讯
当前位置: 首页>>信息中心>>学院快讯>>正文
beat365中国官方网站杨清湖博士在国际顶级期刊《Progress in Neurobiology》发表研究论文
2021年12月31日  

        撰稿:姜文婷        核稿:陈国梁

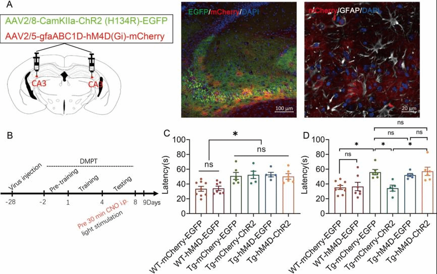
日前,beat365中国官方网站杨清湖博士在神经科学国际顶级期刊Progress in Neurobiology(中科院一区TOPIF=11.685)发表了题为 Optogenetic stimulation of CA3 pyramidal neurons restores synaptic deficits to improve spatial short-term memory in APP/PS1 mice 的研究文章。

阿尔兹海默病(Alzheimer’s Disease, AD)是一种神经退行性疾病,主要出现在老年人群,临床上主要表现为记忆力衰退、认知功能障碍。随着社会步入老龄化,AD受到广泛关注,然而AD的发病机制不明。海马CA3参与空间记忆的编码和回溯,CA3区突触可塑性在早期阿尔兹海默病(AD)中受损。光遗传学技术可高时空精度调控细胞的活动性,实时调控动物行为,先前研究发现光遗传学激活海马DG区和CA1区神经元可改善AD空间记忆行为。该工作聚焦CA3区锥体神经元(PNs),利用动物行为学、光遗传学、电生理学、转录组学、分子生化等技术,发现光遗传学激活CA3 PNs显著恢复AD小鼠受损的空间短期记忆,这种激活增强了突触密度/强度和突触可塑性,并激活了星形胶质细胞。利用化学遗传抑制 CA3 星形胶质细胞的活性逆转了 CA3 PNs 的光遗传学刺激效应,降低突触密度和强度,降低突触蛋白和GluA3/4,从而破坏 APP/PS1 小鼠的认知恢复。该工作揭示了 CA3 PNs 光遗传学激活恢复 APP/PS1 小鼠空间短期记忆的分子机制,这为操纵 CA3 治疗 AD 提供了潜在策略。

该工作受到国家重点研发计划、国家自然科学学基金、延安大学博士启动项目、延安市高层次人才专项等项目的支持。

beat365中国官方网站

论文链接:https://doi.org/10.1016/j.pneurobio.2021.102209



关闭窗口

beat·365(中国)官方网站  地址:延安大学特立楼


联系我们  电话:0911-2332030 邮编:716000 Email:ydsmkxy@163.com